2019年4月09日,Autophagy在线发表了三亿体育官网医学与生命科学公司胡刚教授课题组的最新研究成果(doi.org/10.1080/15548627.2019.1596481):Small molecule-driven NLRP3 inflammation inhibition via interplay between ubiquitination and autophagy: implications for Parkinson disease。
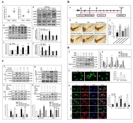
帕金森病(Parkinson’s disease, PD)是一种严重威胁中老年人身心健康的重大神经退行性疾病,其病理机制复杂,神经炎症、自噬障碍等多种因素共同参与了PD的发生发展进程。迄今,临床依然缺乏能够有效防治PD的药物。研究表明,炎症小体NLRP3(NOD-like receptor pyrin domain containing three, NOD样受体热蛋白结构域3) 在PD等神经退行性疾病的发生发展中发挥重要作用。寻找NLRP3炎症小体活化抑制剂,对于减轻多巴胺能神经元损伤、延缓PD病理进程具有重要的实用价值。
在该研究论文中,胡刚教授课题组首次发现了天然活性小分子Kaempferol能够有效促进NLRP3蛋白泛素化修饰,介导Ub-NLRP3自噬降解,进而抑制NLRP3炎症小体活化的新机制。该研究不仅为新一代抗PD药物的研发提供了研究思路,同时为基于天然活性分子为探针探索炎症小体活化介导的PD发生发展的分子病理学机制提供了新的研究策略。
论文第一作者为博士生韩小娟,胡刚教授为通讯作者。该项研究获国家科技重大专项-重大新药创制(2018ZX09711001-003-007)和国家自然科学基金重点项目和面上项目(No.81630099, No.81573403, No.81773706)的资助。
原文链接:https://www.tandfonline.com/doi/full/10.1080/15548627.2019.1596481

Figure 1. (A) NLRP3 inflammasome activation correlates with PD progression. (B) Ka prevents neurodegeneration in an inflammation-associated PD model. (C) Ka promotes NLRP3 protein autophagic degradation, which inhibits NLRP3 inflammasome activation. (D) Ka induces autophagy to inhibit NLRP3 activation in microglia.

Figure 2. Schematic diagram: Kaempferol, a naturally derived small molecule, functions as both a ubiquitination and autophagy promoter to degrade and reduce NLRP3 expression, which inhibits microglia activation and, consequently, the neurodegenerative process via NLRP3 inflammation deactivation.
供稿人:韩小娟